Verstärker

 

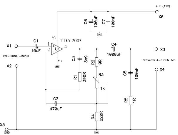
Da der Ausgang des Sharc – DSP - Boards weder genug Spannung, noch ausreichend Strom liefern kann, um eine zufriedenstellende Lautstärke bei unserem 8 W – Lautsprecher zu erzeugen, ist  ein Audioverstärker nötig. Verwendet wird ein 8W Mono NF-Verstärker IC mit dem Namen TDA 2003. Die Beschaltung ist ähnlich der eines nicht invertierenden Verstärkers (OP-Schaltung) und ermöglicht eine Spannungsversorgung ohne negative Spannungen, d.h. GND und 12VDC.

 

Schaltung:

 

 

 

 

 

 

 

 

 

 

 

 

 

 

 

 

 

 

 


                                               

 

Berechnung der Verstärkung:

 


Diese ist analog der Berechnung für einen mit OP-Schaltung realisierten, nicht invertierenden  Verstärker. Da der TDA 2003 max. 1 Vpp am Eingang verarbeiten kann und bei über 10 Vpp an der Last clipping auftritt, habe ich eine Verstärkung von 1 bis 12.4 gewählt, wohl wissend, dass die eingestellte Eingangsspannung nicht über 0.8Vss betragen wird.

 => Ua = 0.2 ... 9.9 Vpp , gerade kein clipping möglich.

                    

     R2 = 0 Ohm, R3 = 2500 Ohm, R4 = 220 Ohm

 

Berechnung der Grenzfrequenzen am Ausgang:

 

Die Grenzfrequenz des Hochpasses am Eingang ist durch C1 und ri bestimmt und beträgt 0.11 Hz. Die untere Grenzfrequenz am Ausgang wird durch den Hochpass aus C4 und der Lautsprecherimpedanz gebildet und beträgt 20 Hz. Die obere Grenzfrequenz wird durch den Verstärker bestimmt. Da unser Signalspektrum von 200 Hz bis 3 kHz reicht, sehe ich keine Probleme durch diese Beschaltung des IC TDA2003.

 

 

 

 

 

 

 

 

 

 

 

 


Beschreibung der übrigen Bauteile:

 

·  Entstör-, und Stützkondensator (C7 und C6)

 

Überlagert Spannungsspitzen werden durch den Entstörkondensator C7, dimensioniert mit 100 nF, herausgefiltert. Der Stützkondensator C6, der über deutlich mehr Kapazität verfügt (100 µF), gleicht Spannungseinbrüche der Betriebsspannung aus.

 

            · Abblockkondensator (C1)

 

Dieser Kondensator lässt keine Gleichspannungsanteile zum Eingang des Verstärker – ICs. Er soll zusammen mit dem Eingangswiderstand vom TDA2003 ( 150 kW ) einen Hochpass mit niedriger Grenzfrequenz ( 0,1 Hz ) bilden, damit das Nutzsignal am Eingang nicht gedämpft wird.

 

· Abblockkondensator (C2)

 

Soll keine Gleichspannungsanteile zum Eingang des Verstärkers lassen.

 

            · Stabilisierungsglied (R1 und C3)

 

Dieses RC-Glied sorgt bei hohen Frequenzen ( C wird ein Kurzschluss) für eine Stabilisierung der Schaltung.

 

Fertigungsunterlagen:

            Es folgen Schaltplan, Layout, Bestückungsplan, Leiterplattenbohrplan, Druckstockzeichnung und Stückliste des NF - Verstärkers, jeweils gezeichnet mittels P-CAD 2001 von der Firma ACCEL.

 

 

Schaltplan:

                                                   

           

 

 

 

 

 

 

 

 

 

 

 

 

 

 

 

 

 

 

 

 

 

 

 

 

 

 

 

 

 

 

 

Layout: